1月18日,江苏省市场监督管理局正式发布了《城镇污水处理厂污染物排放标准》(DB32/ 4440-2022),标准自3月28日起施行。
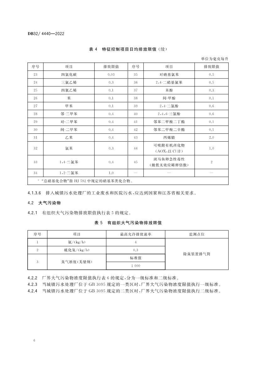
《DB32/ 4440-2022城镇污水处理厂污染物排放标准》中排放A标准的多个常规指标除TN外都达到了Ⅳ类水标准,COD:30mg/L,氨氮:1.5mg/L,TP:0.3mg/L,TN:10mg/L,排放指标达到了准Ⅳ类水标准(注:“准Ⅳ类”标准指的是污水中常规指标除总氮外均达到地表水Ⅳ类标准),标准要求对于新建城镇污水处理厂,排污口位于重点?;で蚯易苌杓乒婺4笥诘扔?000 m3/d的,以及排污口位于一般区域且总设计规模大于等于10000 m3/d的,执行A标准。
详情如下:

















转载自:北极星水处理网 https://huanbao.bjx.com.cn/news/20230129/1284690.shtml
苏州湛清环??萍加邢薰?/p>
热线:400-110-8500
传真:0512-50310052
邮箱:sales@drtsing.com
地址:江苏省苏州市昆山市玉山镇台虹路19号